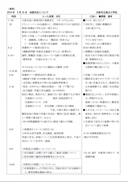
6月18日 地震対応について
- 公開日
- 2018/06/22
- 更新日
- 2018/06/22
お知らせ
6月21日
学校徴収金の予算書
令和7年度 学校だより
令和7年度 1年生学年だより
令和7年度 2年生学年だより
令和7年度 3年生学年だより
令和7年度 保健室だより
2025年度
2024年度
2023年度
2022年度
2021年度
2020年度
2019年度
2018年度
2017年度
2016年度
2015年度
2014年度
2013年度