来訪者の方へ

大阪市立三軒家西小学校のホームページへようこそ!

新着記事

  • 視力検査

    今週は保健室で、視力検査を実施しました。ゲームをしたりスマートフォンを見たりする...

    公開日
    2026/04/17
    更新日
    2026/04/17

    学校日記

  • 6年 理科

    6年は理科で、物の燃え方の学習をしています。キャンドルランタンになぜ隙間があるの...

    公開日
    2026/04/14
    更新日
    2026/04/14

    学校日記

  • 1年 防犯教室

    大正警察の方々にお越しいただき、1年対象に防犯教室を行いました。キーワード「いか...

    公開日
    2026/04/13
    更新日
    2026/04/13

    学校日記

  • 1年 安全教室

    大正区役所ツージィ隊の方々が1年生に、安全なくらしについて、おはなしに来てくださ...

    公開日
    2026/04/09
    更新日
    2026/04/09

    学校日記

  • 令和8年度 入学式

    本日、令和8年度入学式を行いました。さんにしに新しいメンバーが仲間入りしました。...

    公開日
    2026/04/07
    更新日
    2026/04/07

    学校日記

  • 新年度スタート

    4月1日新年度のスタートです。子どもたちがよりよい学校生活を送ることができるよう...

    公開日
    2026/04/01
    更新日
    2026/04/01

    学校日記

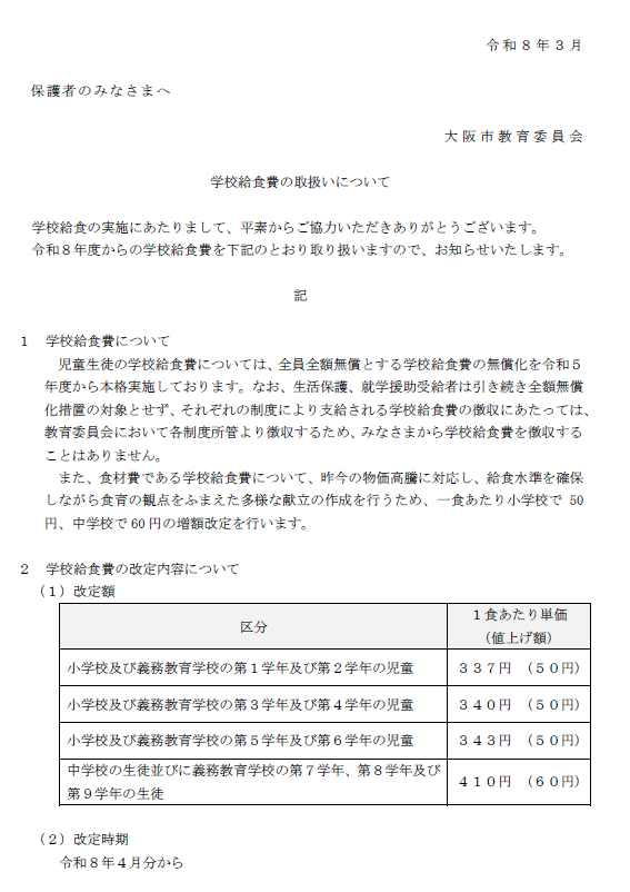
  • 令和8年度学校給食費の取り扱いについて

    表題の件につきまして、大阪市教育委員会よりお知らせが来ています。ご確認ください。

    公開日
    2026/03/27
    更新日
    2026/03/27

    お知らせ

  • 修了式

    本日、修了式を行いました。 子どもたちは、1年間のがんばりを胸に式に参加していま...

    公開日
    2026/03/23
    更新日
    2026/03/23

    学校日記

  • 明日は卒業式

    明日は卒業式です。 今日が、卒業式に向けた最後の練習となりました。 6年生は、こ...

    公開日
    2026/03/17
    更新日
    2026/03/17

    学校日記

  • 令和7年度「大阪市小学校学力経年調査」結果についてのリーフレット

    大阪市教育委員会より、令和7年度「大阪市小学校学力経年調査」結果についてのリーフ...

    公開日
    2026/03/16
    更新日
    2026/03/16

    お知らせ

新着配布文書

予定

  • 清潔調べ 眼科検診 PTA付添登校

    2026年4月20日 (月)

  • 避難訓練(火災) スクールカウンセラー

    2026年4月21日 (火)

  • 委員会活動 56年すくすくウオッチオンラインアンケート 

    2026年4月22日 (水)

  • 児童集会 6年学力学習状況調査(国語・算数) 12年聴力検査 56年すくすくウオッチ スクールカウンセラー

    2026年4月23日 (木)

  • PTA総会(予算・決算)15:00~15:30

    2026年4月24日 (金)

  • 学習参観 学級懇談会 C-NET

    2026年4月24日 (金)