新型コロナウイルス感染症の予防について
- 公開日
- 2021/01/14
- 更新日
- 2021/01/14
お知らせ
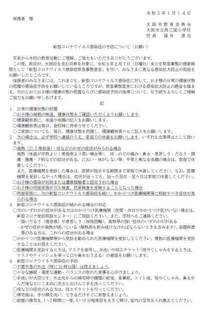
政府による「新型コロナウイルス感染症緊急事態宣言」の発出に伴い、大阪市教育委員会より通知がありました。本日配付しておりますのでご家庭でご確認ください。
配布物リンク⇒新型コロナウイルス感染症の予防について(お願い)
お知らせ
政府による「新型コロナウイルス感染症緊急事態宣言」の発出に伴い、大阪市教育委員会より通知がありました。本日配付しておりますのでご家庭でご確認ください。
配布物リンク⇒新型コロナウイルス感染症の予防について(お願い)
学校だより
学校協議会報告
学校評価
全国学力・学習状況調査
いじめ対策基本方針
2025年度
2024年度
2023年度
2022年度
2021年度
2020年度
2019年度
2018年度
2017年度
2016年度
2015年度
2014年度
2013年度