学校日記

新型コロナウイルス感染症への対応(3月23日以降)について(お知らせ)

公開日
2020/03/12
更新日
2020/03/12

お知らせ

今般の新型コロナウィルス感染症の拡大予防に向けた臨時休業にご理解、ご協力いただきありがとうございます。
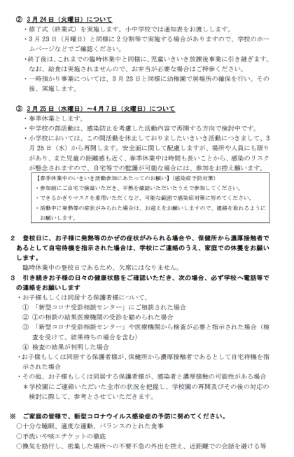
この度、大阪市教育委員会より、3月23日(月)以降の対応について連絡が来ましたので、取り急ぎお知らせ致します。下の画像にてご確認いただくか、こちらをクリックしてpdfファイルをご確認ください。

なお、本校における対応の詳細につきましては、明日、改めてご連絡します。よろしくお願いいたします。