学校日記

【6月28日(金)提出締切】令和元年度 就学援助申請の締切等について

公開日
2019/06/13
更新日
2019/06/13

事務室

ホームページ右下の配布文書の「事務室」の所に、6月12日、お子さまを通じて、保護者の皆様へ配布しております、「令和元年度 就学援助申請の締切等について」の文書を掲載しておりますので、ご覧おきください。

⇒ 【6月28日(金)提出締切】令和元年度就学援助申請の締切等について

概要は、下記のとおりです。

↓↓↓

●申請書等の提出締切
 6月28日(金)

<注意事項>
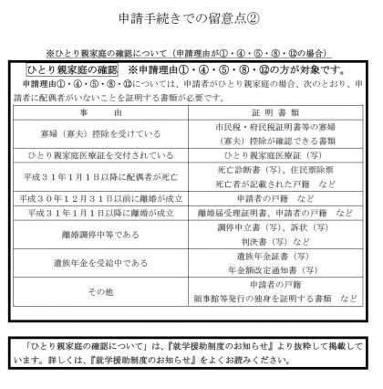
○申請理由1.4・5・8・12で申請者がひとり親家庭の方は、事由によって証明書類の提出が必要です。
○申請理由12で「借家等」の方は、賃貸契約書のコピーを提出してください。
○申請理由12で18歳以上の(平成13年4月1日以前に生まれた)方は、所得証明書等の提出が必要です。
〇兄弟姉妹で中学校に在籍されている場合、申請書は世帯につき1枚で結構です。

<その他>
○昨年度認定されていた方も、今年度の申請が必要です。
○令和元年度所得証明書は、区役所・市税事務所で発行されています。
○申請書等を紛失された方は、早急に学校へご連絡ください。

【問合せ先】 上町中学校(事務室) :電話 06−6762−6556 
       または
       大阪市教育委員会事務局 学校経営管理センター
       事務管理担当 就学支援グループ (就学援助)
                  :電話 06−6115−7653

↓↓↓

今後も、お子さまを通じて、保護者の皆様へ配布した文書や各種お知らせについて、随時ホームページへ掲載しますので、ご覧おきください。

(※なお、「令和元年度 就学援助申請の締切等について」の文書は、全保護者様に配付しております。)