学校日記

文化祭に向けて 保護者のみなさまへ

公開日
2023/10/26
更新日
2023/10/26

お知らせ

平素は本校の教育活動にご理解、ご協力賜り、誠にありがとうございます。

明日は文化祭となります。
生徒は通常通りの登校となります。
ご来賓・保護者のみなさまは北門から入っていただき、受付をお済ませください。

☆お願い☆
1必ず入校証をご持参ください。
2再入場の際にもご提示をお願いします。
3安全管理上、校内では入校証をお持ちください。

※ご来賓のみなさまは、秋の行事案内をお持ちいただけると大変助かります。

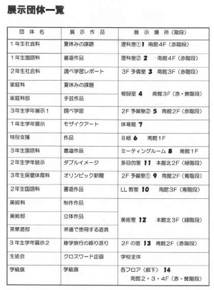
◇明日の行程、展示団体一覧、展示場所を示す校内配置図を載せております。ご確認くださいませ◇