学校日記

明日の授業について!

公開日
2020/01/07
更新日
2020/01/07

お知らせ

 大阪市危機管理室からの連絡が、教育委員会を通じてありました。

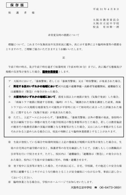
 明日1月8日(水)の朝から昼前にかけて寒冷前線が通過し、風と波が高まる見込みです。このため、低気圧の発達によっては、8日朝から昼過ぎまで(8日6時〜15時)を対象に「暴風、波浪警報」を発表する可能性があるとのことです。【保存版】「非常変災時等の措置について」(平成31年4月8日)に示した通り、午前7 時の時点、及び午前7時を過ぎて始業時刻(午前8時30 分)までに、「暴風警報」等が発令された場合は「臨時休業措置」とします。

 保護者の皆様におかれましては、「非常変災時等の措置について」(平成31年4月8日付)をご確認ください。

 なお、「臨時休業措置」となった場合、「3年生実力テスト」は延期します。日程はあらためてお知らせします。



※ 青い文字をクリックしてください。

【保存版】
 ⇒ 非常変災時の措置について
【やさしいにほんご】
 ⇒ 「たいふう・じしん」のときに
【Espanol】
 ⇒ 「 Antes de llegadadel tifon ocuando ocurre un gran terremoto」スペイン語
【中文】
 ⇒ 「台風・地震」中文