学校日記

校内百景 2月10日 3年「私立入試」

公開日
2026/02/10
更新日
2026/02/10

お知らせ




















2月10日()、今朝もとても寒いです。

本日、3年生にとっては「私立入試」の日となりますので、体調を崩すことなく、全力で頑張ってもらいたいです。

時間にも注意しながら、気をつけて行ってください。



  力を出し切れ、66期生!



なお、本日(2月10日)は私立受験をしない生徒は、平常通り登校し、2限終了まで、各自のペースで自学自習をしてから、1030分ごろに下校する予定です。

給食はありませんので、各ご家庭で昼食のご準備をお願いします。



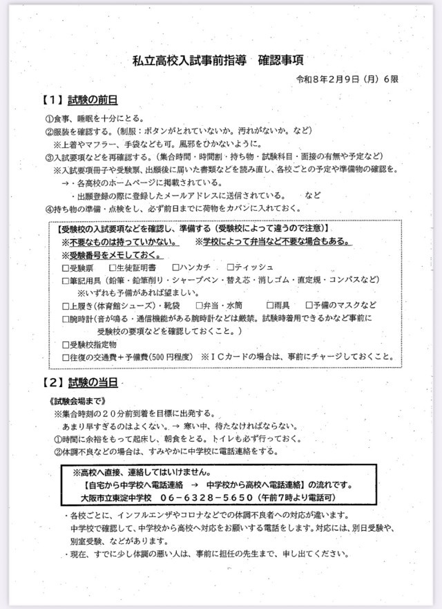
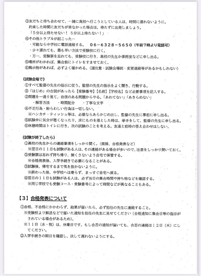
添付写真の資料は、昨日(2月9日)の6時間目におこなわれた「私立入試事前指導」の際に配付された資料になります。