学力補充 1学期期末テスト
- 公開日
- 2015/06/23
- 更新日
- 2015/06/23
行事案内2015
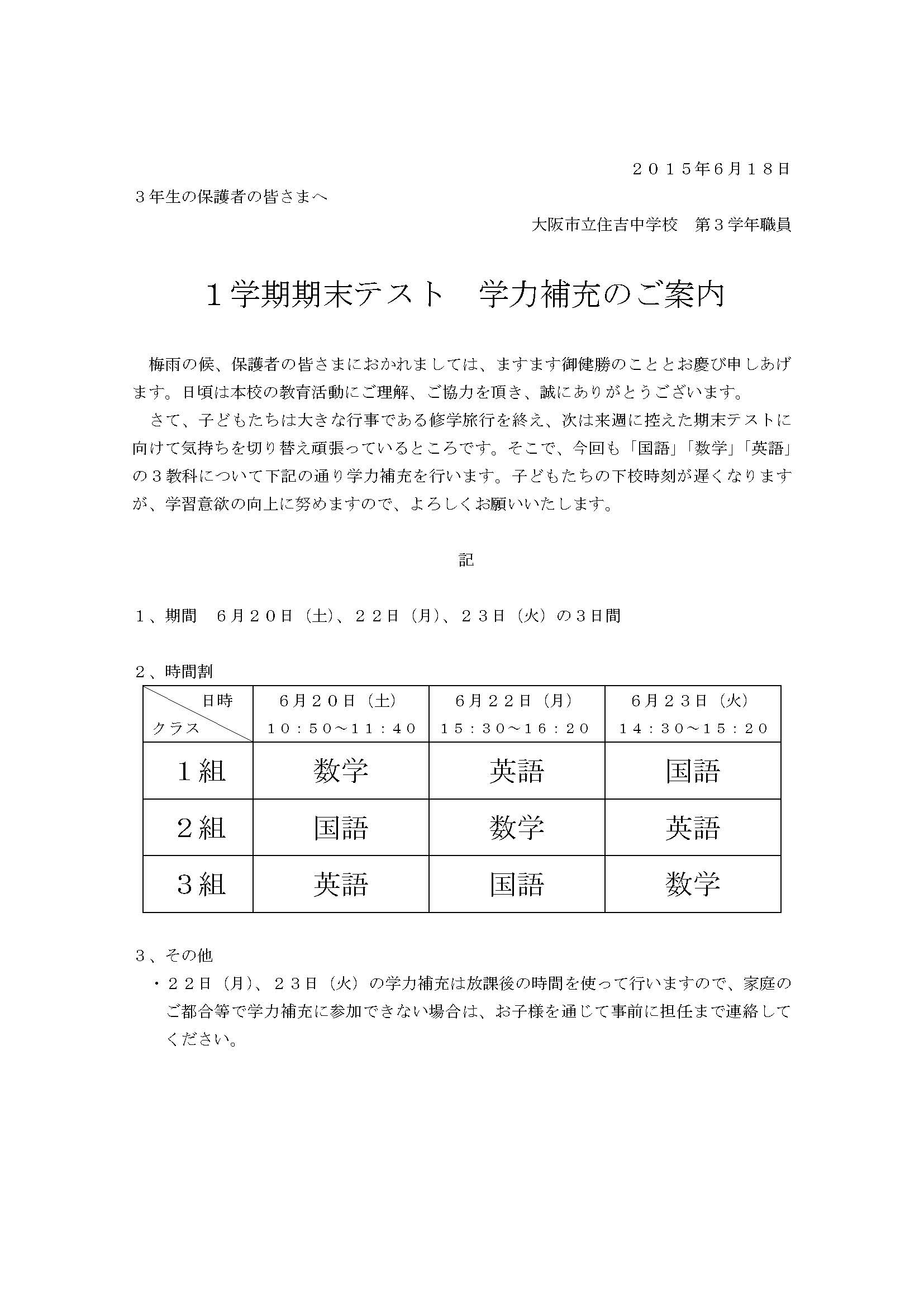
定期テストの前日3日間は、7時間目を行い。
各学年、学力補充を行っています。
案内が届いていると思いますが、
下校時間が、変更になります。
しっかり勉強しましょう。
以下のリンクをご覧ください↓
1学期期末テスト前補充学習 1年生
1学期期末テスト前補充学習 2年生
1学期期末テスト前補充学習 3年生
行事案内2015
定期テストの前日3日間は、7時間目を行い。
各学年、学力補充を行っています。
案内が届いていると思いますが、
下校時間が、変更になります。
しっかり勉強しましょう。
以下のリンクをご覧ください↓
1学期期末テスト前補充学習 1年生
1学期期末テスト前補充学習 2年生
1学期期末テスト前補充学習 3年生
災害時の対応
運営に関する計画
学校協議会
住吉中学校のあゆみ
安全・安心な教育の推進
2025年度
2024年度
2023年度
2022年度
2021年度
2020年度
2019年度
2018年度
2017年度
2016年度
2015年度
2014年度
2013年度
大阪市教育委員会
大阪市教育委員会 ツイッター
大阪市の学校給食
大阪府教育委員会
大阪市で先生になろう!
咲くナビ(大阪府公立高等学校・支援学校検索)
大阪私立中学校高等学校連合会
大阪府育英会