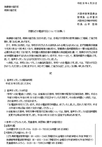
夜間の電話応対についてのお願い 〜大阪市教育委員会〜
- 公開日
- 2018/04/26
- 更新日
- 2018/04/26
お知らせ
表題についてのお願いを、本日配布しました。
趣旨ご理解の上、ご協力何卒よろしくお願いいたします。
【大阪市ホームページ】
http://www.city.osaka.lg.jp/hodoshiryo/kyoiku/0000434005.html
詳しくは↓をクリックください。
夜間の電話対応についてのお願い(教育委員会)