メインコンテンツへ
フッターへ
大阪市立内代小学校
配色
通常
白地
黒地
文字
標準
中
大
トップページ
学校概要
校長あいさつ
学校紹介
教育目標
沿革
学校日記
学校の様子
2ページ目
3ページ目
自主学習の紹介
学校評価
運営に関する計画
学校協議会
学校関係者評価
全国学力・学習状況調査
全国体力・運動能力、運動習慣調査
保護者アンケート
校長経営戦略予算
交通安全マップ
配布文書
予定表
チラシ等掲載専用ページ
サイトマップ
配色
通常
白地
黒地
文字
標準
中
大
トップページ
学校概要
校長あいさつ
学校紹介
教育目標
沿革
学校日記
学校の様子
2ページ目
3ページ目
自主学習の紹介
学校評価
運営に関する計画
学校協議会
学校関係者評価
全国学力・学習状況調査
全国体力・運動能力、運動習慣調査
保護者アンケート
校長経営戦略予算
交通安全マップ
配布文書
予定表
チラシ等掲載専用ページ
運営に関する計画
トップページ
>
学校評価
>
運営に関する計画
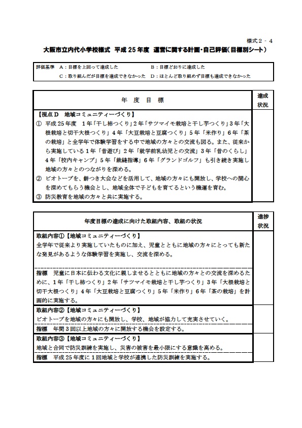
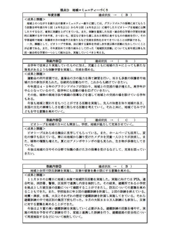
内代小学校 平成25年度 運営に関するの計画
運営に関する計画 中間評価
運営に関する計画
学校協議会
学校関係者評価
全国学力・学習状況調査
全国体力・運動能力、運動習慣調査
保護者アンケート