メインコンテンツへ
フッターへ
Google Translate
大阪市立天王寺小学校
配色
通常
白地
黒地
文字
標準
中
大
トップページ
学校概要
学校紹介
沿革
天小日記
教育計画
配布文書
予定表
チラシ等掲載用ページ
サイトマップ
配色
通常
白地
黒地
文字
標準
中
大
Google Translate
トップページ
学校概要
学校紹介
沿革
天小日記
教育計画
配布文書
予定表
チラシ等掲載用ページ
教育計画
トップページ
>
教育計画
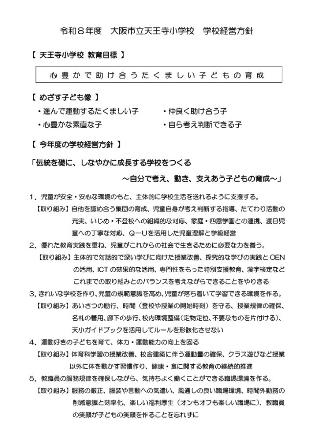
令和8年度 大阪市立天王寺小学校 教育計画
トップページ
学校概要
学校紹介
沿革
天小日記
教育計画
配布文書
予定表
チラシ等掲載用ページ