メインコンテンツへ フッターへ
Google Translate

配色

  • 通常
  • 白地
  • 黒地

文字

  • 標準
  • 中
  • 大

  • トップページ
  • 学校概要
    • 校長あいさつ
    • 学校紹介
    • 教育目標
    • 沿革
  • 学校日記
  • 配布文書
  • 予定表
  • リンク
    • イベントチラシ等掲載専用ページ(メインページ)
    • 親力アップサイト
    • 阿倍野中学校
    • 昭和中学校
    • 文の里中学校
    • 令和7年度「大阪市小学校学力経年調査」の結果
  • サイトマップ

配色

  • 通常
  • 白地
  • 黒地

文字

  • 標準
  • 中
  • 大
  • Google Translate
  • トップページ
  • 学校概要
    • 校長あいさつ
    • 学校紹介
    • 教育目標
    • 沿革
  • 学校日記
  • 配布文書
  • 予定表
  • リンク
    • イベントチラシ等掲載専用ページ(メインページ)
    • 親力アップサイト
    • 阿倍野中学校
    • 昭和中学校
    • 文の里中学校
    • 令和7年度「大阪市小学校学力経年調査」の結果

令和8年度 教育目標

教育目標

  • トップページ  > 
  • 学校概要  > 
  • 教育目標


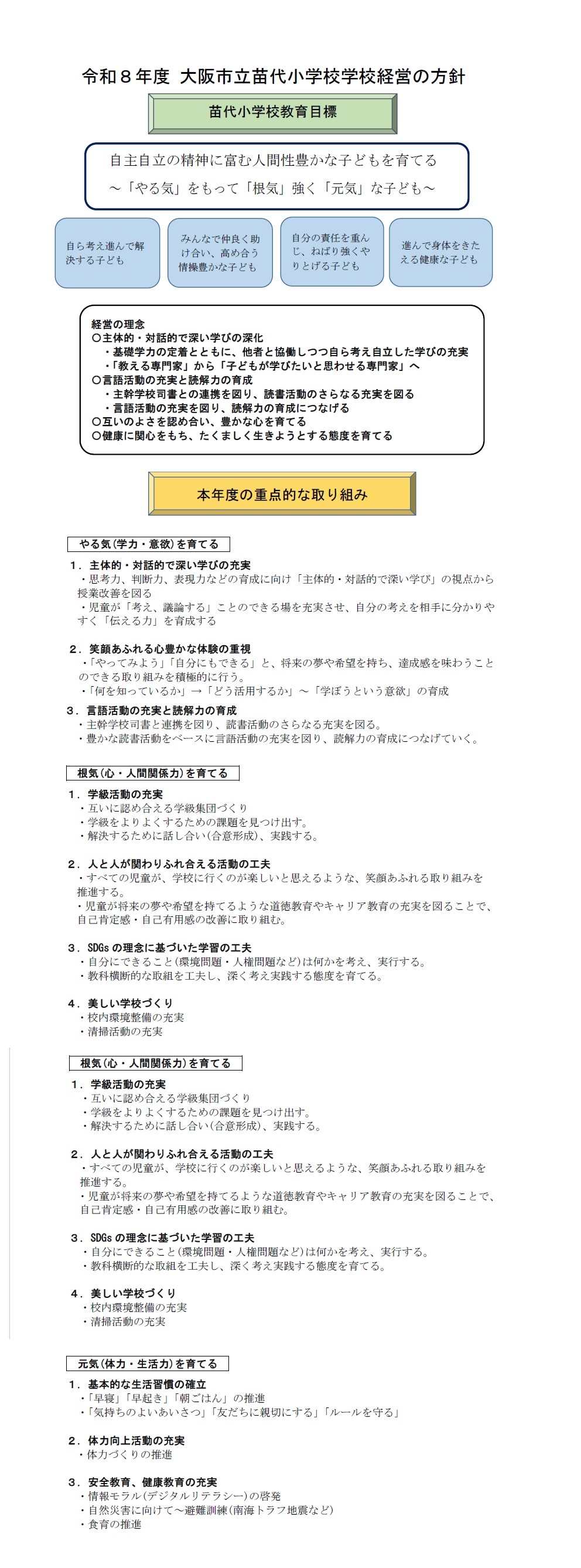
令和8年度 経営方針

  • トップページ
  • 学校概要
    • 校長あいさつ
    • 学校紹介
    • 教育目標
    • 沿革
  • 学校日記
  • 配布文書
  • 予定表
  • リンク
    • イベントチラシ等掲載専用ページ(メインページ)
    • 親力アップサイト
    • 阿倍野中学校
    • 昭和中学校
    • 文の里中学校
    • 令和7年度「大阪市小学校学力経年調査」の結果

大阪市立苗代小学校

大阪市阿倍野区阪南町1丁目26番30号

TEL. 06-6622-5403

  • サイトマップ

アクセス統計

  • 総数:
  • 今年度:
  • 今月:
  • 本日:
本サイトにおけるすべての著作権は大阪市立苗代小学校にあります。すべての画像、資料などのデータの無断使用を禁止します。また、このWebページにリンクをはる場合は、必ずご連絡をください。