学校日記

非常変災時の児童の登校について

公開日
2020/07/08
更新日
2020/07/08

お知らせ

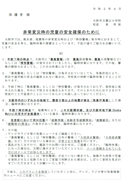
各地で記録的な大雨が続いています。4月に配付したプリントを掲載します。午前7時の時点で「特別警報」「暴風警報」が大阪市に出た場合は、臨時休業になります。また、住吉区において河川氾濫の「避難準備・高齢者等避難開始」「避難勧告」または「避難指示(緊急)」の発令があった場合、臨時休業になります。大雨洪水警報・大雨波浪警報では、臨時休校になりませんので、天気予報でご確認ください。
メールによる連絡は臨時休校の時のみです。
非常変災時の登校について