学校日記

校則改定について

公開日
2023/09/25
更新日
2023/09/25

学校日記

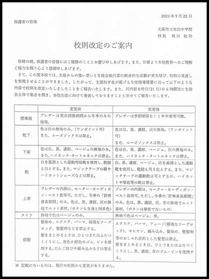
9月21日(木)6限体育館で、生活指導部・生徒会が校則改定についての説明を行いました。翌日の22日には保護者用プリントも配布されています。
改訂されていない校則は現行のままです。試行期間は2学期間で、改訂された内容で学校生活に不都合がないか検証していく予定です。完全実施に向けて改定の範囲内で正しく生活して欲しいと思います。