メインコンテンツへ
フッターへ
Google Translate
配色
通常
白地
黒地
文字
標準
中
大
トップページ
学校日記
学校概要
校長あいさつ
学校紹介
教育目標
沿革
学校評価
いまみや小中一貫校について(過去の記録)
配布文書
行事予定
非常変災時の措置について
安全マップ
サイトマップ
配色
通常
白地
黒地
文字
標準
中
大
Google Translate
トップページ
学校日記
学校概要
校長あいさつ
学校紹介
教育目標
沿革
学校評価
いまみや小中一貫校について(過去の記録)
配布文書
行事予定
非常変災時の措置について
安全マップ
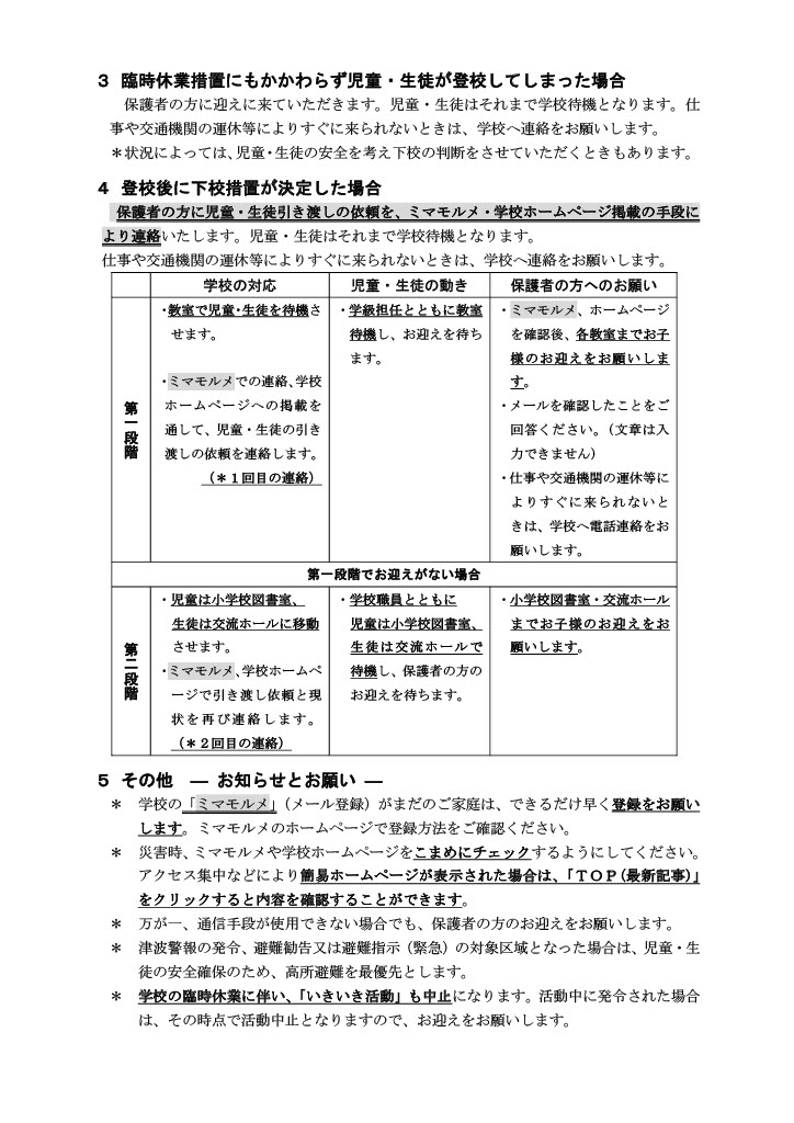
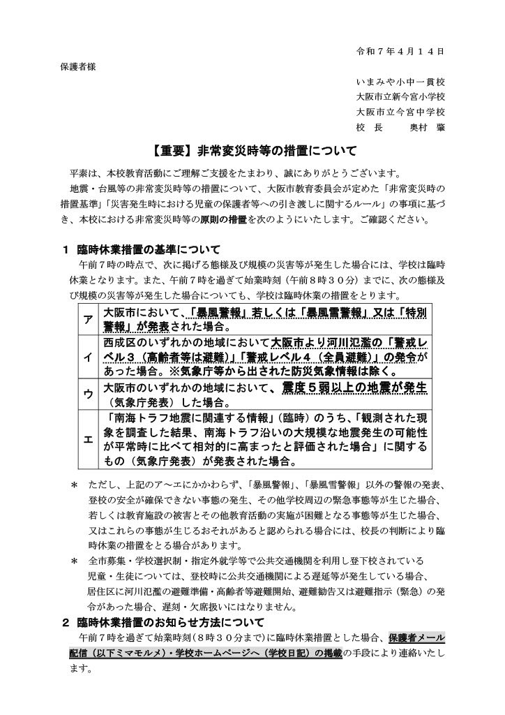
非常変災時の措置について
トップページ
>
非常変災時の措置について
非常変災時の措置について
PDF
公開日
2025/04/24
更新日
2025/04/24
トップページ
学校日記
学校概要
配布文書
行事予定
非常変災時の措置について
安全マップ
本サイトにおけるすべての著作権はいまみや小中一貫校にあります。すべての画像、資料などのデータの無断使用を禁止します。また、このWebページにリンクをはる場合は、必ずご連絡をください。