学校日記

4月分学校徴収金納入のお知らせ

公開日
2019/04/18
更新日
2019/04/18

お知らせ

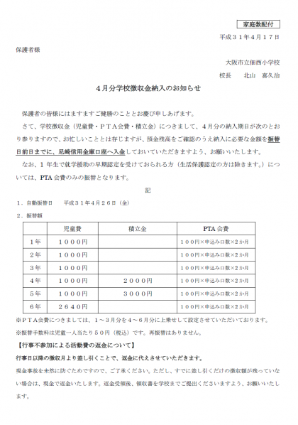
昨日、お子さまを通じて「4月分学校徴収金納入のお知らせ」を保護者の皆さまあてにお配りしております。


4月分学校徴収金の口座振替日は、4月26日(金)です。
前日までに学校徴収金届出口座(尼崎信用金庫)へのご入金をお願いいたします。


また、4月分が現金納入の方についても、4月19日に納入通知書を配付いたしますので、4月26日(金)までに、事務室への納入をお願いいたします。


口座へは、次の金額に振替手数料50円を足して入金してください。
1年生 1,000円+(PTA申込口数×100円×2ヶ月分)
2年生 1,000円+(PTA申込口数×100円×2ヶ月分)
3年生 1,000円+(PTA申込口数×100円×2ヶ月分)
4年生 3,000円+(PTA申込口数×100円×2ヶ月分)
5年生 4,000円+(PTA申込口数×100円×2ヶ月分)
6年生 2,640円+(PTA申込口数×100円×2ヶ月分)


ただし、昨年度就学援助の認定となられていた方は、前年度繰越金を上記金額に加算した金額が振替となります。詳細は、後日配付の「4月口座振替金額について」をご覧ください。
1年生で3月中に就学援助の早期認定となられた方は、PTA会費のみの振替となります。


また、1年間の徴収金額について、青色のお知らせも合わせて配付しております。
ご家庭で掲示していただく等、ご活用ください。
各学年の右端の合計金額が、1年間の総額となります。


学校では、おつり用としての現金の保管ができません。
現金納入の際は、金額をご確認いただき、おつりのないようにご準備いただきますよう、ご理解のほど、よろしくお願いいたします。