学校日記

5月分学校徴収金納入のお知らせ

公開日
2020/05/14
更新日
2020/05/14

お知らせ

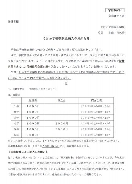
先日の登校日の際に「5月分学校徴収金納入のお知らせ」を保護者の皆さまあてにお配りしております。


5月分学校徴収金の口座振替日は、5月26日(火)です。
前日までに学校徴収金届出口座(尼崎信用金庫)へのご入金をお願いいたします。




口座へは、次の金額に振替手数料50円を足して入金してください。
1年生 1,000円+(PTA申込口数×100円×2ヶ月分)
2年生 1,000円+(PTA申込口数×100円×2ヶ月分)
3年生 1,000円+(PTA申込口数×100円×2ヶ月分)
4年生 3,000円+(PTA申込口数×100円×2ヶ月分)
5年生 3,000円+(PTA申込口数×100円×2ヶ月分)
6年生 3,000円+(PTA申込口数×100円×2ヶ月分)



【昨年度就学援助の認定となられていた方】
【4月より本校へ登校されている方】
前年度繰越金を上記金額に加算した金額が振替となります。詳細は、同日配付の「5月口座振替金額について(前年度繰越金の取扱い)」をご覧ください。


【1年生で3月中に就学援助の早期認定となられた方】
PTA会費のみの振替となります。


また、1年間の徴収金額について、緑色のお知らせも合わせて配付しております。
ご家庭で掲示していただく等、ご活用ください。
各学年の右端の合計金額が、1年間の総額となります。



【徴収金口座をお持ちの方で現金納入を希望されている方】
現時点で休校期間が続いており、先の予測が立たないなか、今年度は個別のお知らせを多くの方に配付することが難しい状況です。ご家庭の状況等あるかとは存じますが、口座振替での納入とさせていただきます。また、感染症拡大防止の観点からもご理解ご協力のほどよろしくお願いいたします。


【徴収金口座をお持ちでない方】
現金納入しか方法がありませんので、納入通知書を配付しております。5月26日(火)までに、事務室への納入をお願いいたします。
その際、学校では、おつり用としての現金の保管ができません。
現金納入の際は、金額をご確認いただき、おつりのないようにご準備いただきますよう、ご理解のほど、よろしくお願いいたします。