学校日記

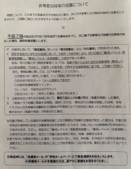
非常変災時等の措置について

公開日
2023/01/24
更新日
2023/01/24

お知らせ

今季一番の寒波が今日から明日にかけてやってきます。明日朝は、大阪でも積雪が予想され、交通障害のおそれもあります。

臨時休業措置をとる場合は、午前7時の時点、及び午前7時を過ぎて始業時刻までに、お知らせします。

今日お昼以降から、明日朝にかけては、学校HPや保護者メールを定期的にご確認をよろしくお願いいたします。