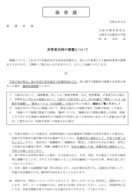
非常変災時の措置について
- 公開日
- 2022/09/19
- 更新日
- 2022/09/19
うりきた日記
台風が近づくとの予報です。安全にお過ごしください。
以前に配付した手紙を掲載いたします。
ホームページ右側リンク欄(その他→「非常変災時の措置について」)からも確認していただくことができます。
