学校日記

台風接近!

公開日
2017/07/04
更新日
2017/07/04

お知らせ


報道等でもご存知の通り本日18時ごろ、台風3号が近畿地方に最接近する可能性があります。
 つきましては、生徒の安全を考え、本日の部活動については中止とし、16時に生徒完全下校といたします。
 各ご家庭におかれましては、気象情報などの報道にご注意いただき、帰宅後のお子様の安全には、十分ご配慮ください。

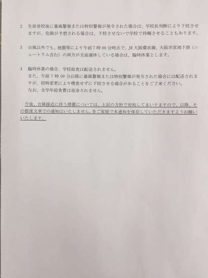
 生徒達は画像のプリントを持って帰宅します。
今後の台風接近に伴う措置等については、今回配布のプリントを流用いたしますので、熟読の上、保管方よろしくお願いいたします。