学校日記

3年生と保護者の皆さまへ

公開日
2018/04/20
更新日
2018/04/20

お知らせ

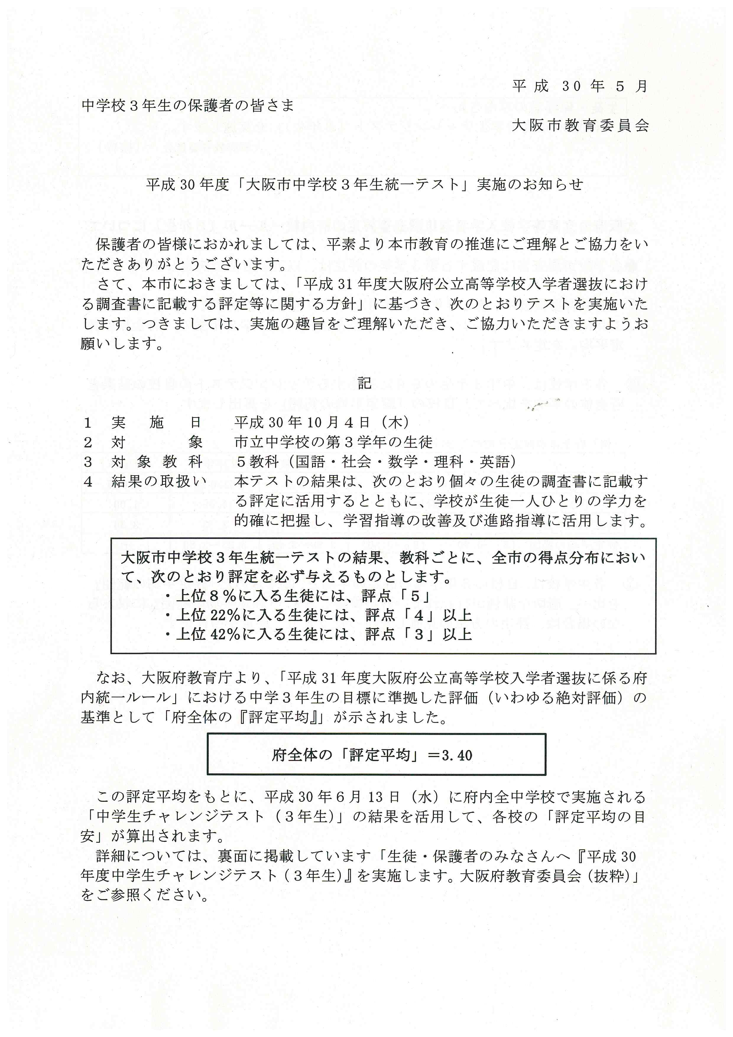
 3年生という時期は、自分の将来を考えて進路を選択する時期です。多くの情報が溢れています。その情報の中から自分にとって、本当の必要な情報を取捨選択しなければなりません。そのためには、まず自分自身を知ることです。今年のチャレンジテストと大阪市統一テストのお知らせがきました。

 チャレンジテスト
 第1学年、第2学年  平成31年1月10日(木)
 第3学年       平成30年6月20日(水)
 
 3年生はこのテストの学校平均点で全体の評定の範囲が決まります。いわゆる団体戦です。

 大阪市統一テスト
 第3学年       平成30年10月4日(木)
 このテストの結果が調査書の記載する評定に活用されます。いわゆる個人戦です。

全力をつくしてがんばろう!

統一テストのお知らせ

チャレンジテストについて