東中日記・blog

大阪市教育委員会からのお知らせ『児童生徒が利用できる相談窓口』等の再周知 および 大阪府警察本部からのお知らせ『ひとりで悩まないで』の掲載について

公開日
2025/12/02
更新日
2025/12/02

お知らせ

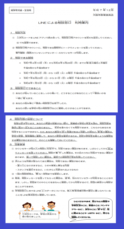
大阪市教育委員会からのお知らせを掲載します。また、大阪府警察本部生活安全部少年課から周知依頼がありました、令和7年7月に開設された少年相談LINE等の案内チラシ『ひとりで悩まないで』を掲載します。必要に応じて利活用してください。

(1)相談窓口についてのお知らせ(ルビあり)
(2)「LINE」による相談窓口利用案内(ルビあり)
(3)少年相談LINE等の案内チラシ