ほけんだより(12月号)を掲載します。
- 公開日
- 2025/12/02
- 更新日
- 2025/12/02
お知らせ
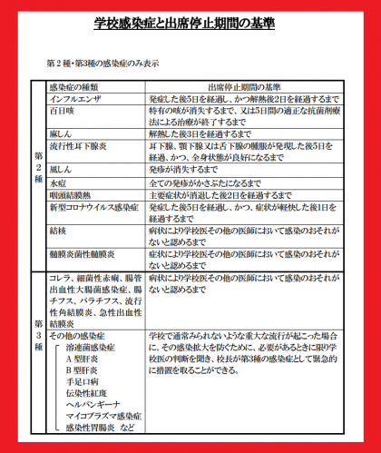
インフルエンザの流行期を迎えています。手洗いを励行し、感染の予防に努めましょう。
ほけんだより(12月号)を掲載します。ご一読ください。あわせて、インフルエンザなど感染症にり患した場合に、提出する書類を再掲します。必要に応じて利活用してください。
なお、インフルエンザなどの感染症にり患すると集団感染を防止するために、出席停止となります。出席停止の期間は、それぞれに異なりますので、かかりつけのお医者さんに相談するなど、集団感染防止にご理解とご協力をお願いいたします。
・ほけんだより 12月号
・R71009 感染症による出席停止の欠席届・基準